My two daughters LOVE Doctor Who, so a couple of years ago I decided to make them some Doctor Who themed earrings. I was under the illusion that they might actually wear them, Little did I know that what they say and what they do are definitely not the same thing. Of course they don’t tell me until i finished the earrings that they would not be seen dead in them.
They are for sale on Etsy if you are interested.
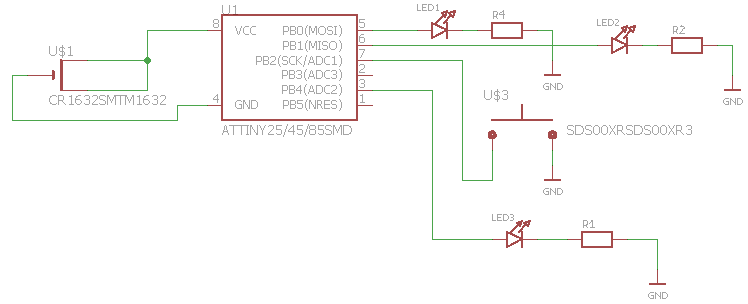
Below is the schematic which as you can see is exceptionally simple
The hardest part was getting the circuit board silk screen perfect and the right size. Eagle Cad allows you to load a bitmap as a silkscreen.
The circuit boards were ordered from Seeed Studio. I only ever use Seeed to get the blue color boards. I always use OSHPARK for prototype boards, but they only do their signature purple.
Hope you like these. I went through many prototypes before I got it right,


